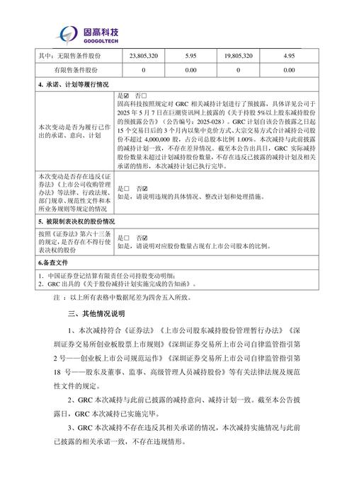
<股票鑫东财配资>华远地产股东首创阳光减持股份计划,是利好还是利空?股票鑫东财配资>
证券代码: 证券简称:华远地产编号:临2017-019
华远地产股份有限公司
关于持股5%以上股东减持股份计划公告
本公司董事会及全体董事保证本公告内容不存在任何虚假记载、误导性陈述或者重大遗漏,并对其内容的真实性、准确性和完整性承担个别及连带责任。
重要内容提示:
股东持股的基本情况:截止本公告披露之日,北京首创阳光房地产有限责任公司(以下简称“首创阳光”)持有华远地产股份有限公司(以下简称“本公司”)156,572,000股华远地产配股是利好还是利空,占本公司总股本的6.67%。
减持计划的主要内容:本减持计划公告之日起十五个交易日后的6个月内华远地产股东首创阳光减持股份计划,是利好还是利空?,首创阳光计划通过集中竞价交易或大宗交易减持不超过3,900万股本公司股份。
本公司于近日收到本公司持股5%以上股东首创阳光关于其对所持本公司股份减持计划的《通知函》,现将有关情况公告如下:
一、股东的基本情况

(一)股东名称:北京首创阳光房地产有限责任公司
(二)股东持有股份的总数量、持股股份的具体来源:
截止本公告披露之日,首创阳光持有本公司156华远地产股东首创阳光减持股份计划,是利好还是利空?,572,000股,占本公司总股本的6.67%。
本公司于2008年8月实施完成重大资产重组暨股权分置改革,由湖北幸福实业股份有限公司(本公司原名称)重大资产出售暨定向发行股份换股吸收合并北京市华远地产股份有限公司(以下简称“原北京华远”)。首创阳光作为原北京华远股东,在此次重大资产重组后变更为本公司股东,持有本公司70,090,695股。该股份在经过公司历年利润分配送股后于2013年5月变更为163,727,483股,部分减持后,至2015年5月31日持有本公司股份120,440,000股,在参与本公司2016年度配股后,自2016年7月至今持有本公司股份156,572,000股。
(三)股东及其一致行动人过去十二个月内无减持本公司股份情况。
二、本次减持计划的主要内容
(一)本次拟减持的股份数量、减持期间(不超过六个月)、价格区间等具体安排:
本减持计划公告之日起十五个交易日后的6个月内,首创阳光计划通过集中竞价交易或大宗交易减持不超过3,900万股本公司股份。
(二)本次拟减持事项是否与相关股东此前已披露的意向、承诺一致:

首创阳光于2008年8月参与本公司重大资产重组暨股权分置改革时承诺:自本公司股权分置改革方案实施之日起,在36个月内不转让所持有的本公司股份;2011年8月上述承诺到期之时,首创阳光继续承诺自2011年8月29日起至2012年8月28日止一年内不减持所持本公司股份;2016年3月8日,首创阳光承诺12个月内不减持所持本公司股份;2016年7月6日,首创阳光承诺在本公司2016年度配股获配股份上市之日起6个月内不减持所持有的本公司股份。上述承诺事项至2017年3月7日全部履行完成。
首创阳光本次减持计划与此前已披露的意向、承诺一致。
(三)拟减持的原因:首创阳光用于补充流动资金。
三、相关风险提示
首创阳光本次减持计划的实施不会导致本公司控制权发生变更。
特此公告。
华远地产股份有限公司
董事会
巴菲特给股市新手8条投资忠告,新手长线投资股票这样选
巴菲特在考虑购买股票时会100%考虑到以下几点:良好的长期财...(103 )人阅读时间:2026-03-20
华远地产股东首创阳光减持股份计划,是利好还是利空?
原标题:华远地产股份有限公司关于持股5%以上股东减持股份计划...(151 )人阅读时间:2026-03-20
招商地产B股调整目标价,较A股更具估值吸引力及上行空间
招商地产b股退市价格最新调整。(59 )人阅读时间:2026-03-20
巴菲特给股市新手8条投资忠告,新手长线投资股票这样选
巴菲特在考虑购买股票时会100%考虑到以下几点:良好的长期财...(82 )人阅读时间:2026-03-20