<股票鑫东财配资>《外国投资者对上市公司战略投资管理办法》修订发布,允许境外自然人战略投资持股锁定至少12个月股票鑫东财配资>
11月1日,商务部、证监会、国资委、税务总局、市场监管总局、国家外汇局修订发布《外国投资者对上市公司战略投资管理办法》(以下简称《办法》)。
六部门有关司局负责人介绍,修订后的《办法》主要从五方面降低了投资门槛:允许外国自然人实施战略投资;放宽外国投资者的资产要求;增加要约收购这一战略投资方式;以定向发行、要约收购方式实施战略投资的,允许以境外非上市公司股份作为支付对价;适当降低持股比例和持股锁定期要求。旨在进一步拓宽外资投资证券市场渠道,发挥战略投资渠道引资潜力,鼓励外资开展长期投资、价值投资。

其中,对外国投资者的资产要求是一大明显变化。原《办法》要求外国投资者境外实有资产总额不低于1亿美元或管理的境外实有资产总额不低于5亿美元。本次修订适当降低了对非控股股东外国投资者的资产要求——如外国投资者实施战略投资后不成为上市公司的控股股东,则对其资产要求降低为实有资产总额不低于5000万美元或管理的实有资产总额不低于3亿美元;如成为上市公司控股股东,则依然要求其实有资产总额不低于1亿美元或管理的实有资产总额不低于5亿美元。
持股锁定期方面,本次修订结合证券市场监管规则炒股最少投入多少钱,取消了以定向发行方式实施战略投资的持股比例要求,将以协议转让、要约收购方式实施战略投资的持股比例要求从10%降低至5%。适当放宽持股锁定期要求,同时坚持战略投资的中长期投资属性,将外国投资者的持股锁定期由不低于3年调整为不低于12个月,如果其他规定对锁定期有更长期限要求的,则需要符合相关规定。
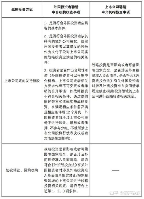
修订后的《办法》对强监管、防风险作出进一步规定,具体包括压实中介机构责任、规定投资者在信息披露时可以作出合规承诺、与外商投资安全审查制度衔接、与反垄断审查规则衔接、增加商务主管部门的行政处罚规定等内容。

《办法》要求聘请中介机构就战略投资是否合规出具专业意见,中介机构经尽职调查认为不合规的,证券登记结算机构不予办理相关手续,中国证监会可根据《中华人民共和国证券法》等规定处罚不尽责中介机构。中介机构应说明外国投资者及其一致行动人通过各种方式(含QFII/RQFII、沪深港通等机制)合计持有上市公司股份情况,防范多方式持股超出股比限制或取得控制权。违反负面清单的,由有关部门予以处理。
六部门有关司局负责人强调,外国投资者对新三板挂牌公司实施战略投资可以参照适用《办法》,通过QFII/RQFII、沪港通、深港通、沪伦通购买上市公司股票或存托凭证则无需符合《办法》规定,但需符合证券市场相关监管规则要求。
此外,为维持投资关系的稳定《外国投资者对上市公司战略投资管理办法》修订发布,允许境外自然人战略投资持股锁定至少12个月,保障证券市场投资者利益,已实施战略投资的外国投资者《外国投资者对上市公司战略投资管理办法》修订发布,允许境外自然人战略投资持股锁定至少12个月,应按照其原有承诺,继续按原《办法》规定执行3年锁定期要求。这也意味着,已实施战略投资的外国投资者锁定期不会缩短。
最受股民欢迎的免费炒股软件同花顺APP,功能亮点全解析
同花顺APP是一款手机股票炒股软件,是市场上行情交易最快、数...(56 )人阅读时间:2026-03-02
《外国投资者对上市公司战略投资管理办法》修订发布,允许境外自
《外国投资者对上市公司战略投资管理办法》修订发布 允许外国自...(164 )人阅读时间:2026-03-02
下班后想做手机兼职?这10个正规平台亲测靠谱无套路
年轻人下班后的2-3小时,与其刷手机浪费时间,不如利用起来做...(192 )人阅读时间:2026-02-28
炒股九大铁律助你稳定赚钱,顺势而为不盲目交易
大家好,今天我要和大家分享一套炒股界的“九大铁律”,据说这是...(120 )人阅读时间:2026-02-28