欢迎访问股票鑫东财配资公司!

股票鑫东财配资

当前位置: 首页 > 股票鑫东财配资

国家电投远达环保重组,新变电投水电及管理层任命信息

时间:2026-01-26人气:作者: 股票鑫东财配资

<股票鑫东财配资>国家电投远达环保重组国家电投远达环保重组,新变电投水电及管理层任命信息,新变电投水电及管理层任命信息

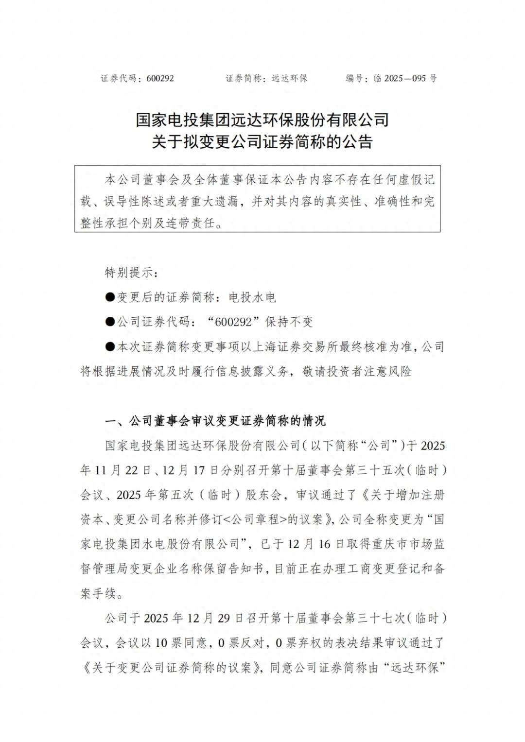
9月30日,国家电投集团远达环保股份有限公司发布《关于筹划重大资产重组事项的通知》公告,将购买中国电力下属的两家公司的控股股权,两家公司分别为:五凌电力有限公司(以下简称“五凌电力”)、国家电投集团广西长洲水电开发有限公司(以下简称“长洲水电”)。交易完成后,远达环保将成为国家电投集团境内水电资产整合平台,并由中国电力控股,进一步巩固中国电力以水电、风电、太阳能发电和优质火电为主的综合性清洁能源旗舰上市平台的地位。(详情参考《国家电投远达环保,重大资产重组!》)

12月29日国电投集团华北分公司,国家电投旗下远达环保发布多则公告国家电投远达环保重组,新变电投水电及管理层任命信息,公开上述资产重组进展、公司名称变更以及新的管理层任命等信息。

重组完成后,“国家电投集团远达环保股份有限公司”变更为“国家电投集团水电股份有限公司”,现有的证券简称由“远达环保”变更为“电投水电”。

姚小彦先生将担任电投水电董事长,现任国家电投集团黄河上游水电开发有限责任公司董事长(法定代表人)、党委书记,兼国家电投大坝与抽蓄中心主任。

国家电投远达环保重组,新变电投水电及管理层任命信息(图1)

李铁先生为公司总经理,现任国家电力投资集团有限公司财务与资本部副主任。

莫育军先生为副总经理,现任五凌电力有限公司党委委员、副总经理,兼湖南桃源抽水蓄能有限公司党支部书记、董事长。

公告原文如下:

国家电投远达环保重组,新变电投水电及管理层任命信息(图2)

国家电投远达环保重组,新变电投水电及管理层任命信息(图3)

国家电投远达环保重组,新变电投水电及管理层任命信息(图4)

国家电投远达环保重组,新变电投水电及管理层任命信息(图5)

国家电投远达环保重组,新变电投水电及管理层任命信息(图6)

国家电投远达环保重组,新变电投水电及管理层任命信息(图7)

标签: 重组   国家电投   远达环保   水电   管理层   任命