<股票鑫东财配资>聚焦奶牛泌乳曲线关键期,解析分子响应过程股票鑫东财配资>
产奶量和乳成分是奶牛育种中重要的目标性状,其形成受到遗传、营养、代谢等多种因素的联合调控。结合奶牛泌乳周期性生理特征聚焦奶牛泌乳曲线关键期,解析分子响应过程,深入研究其调控机制,对于推动泌乳性状育种取得突破性进展具有重要意义。

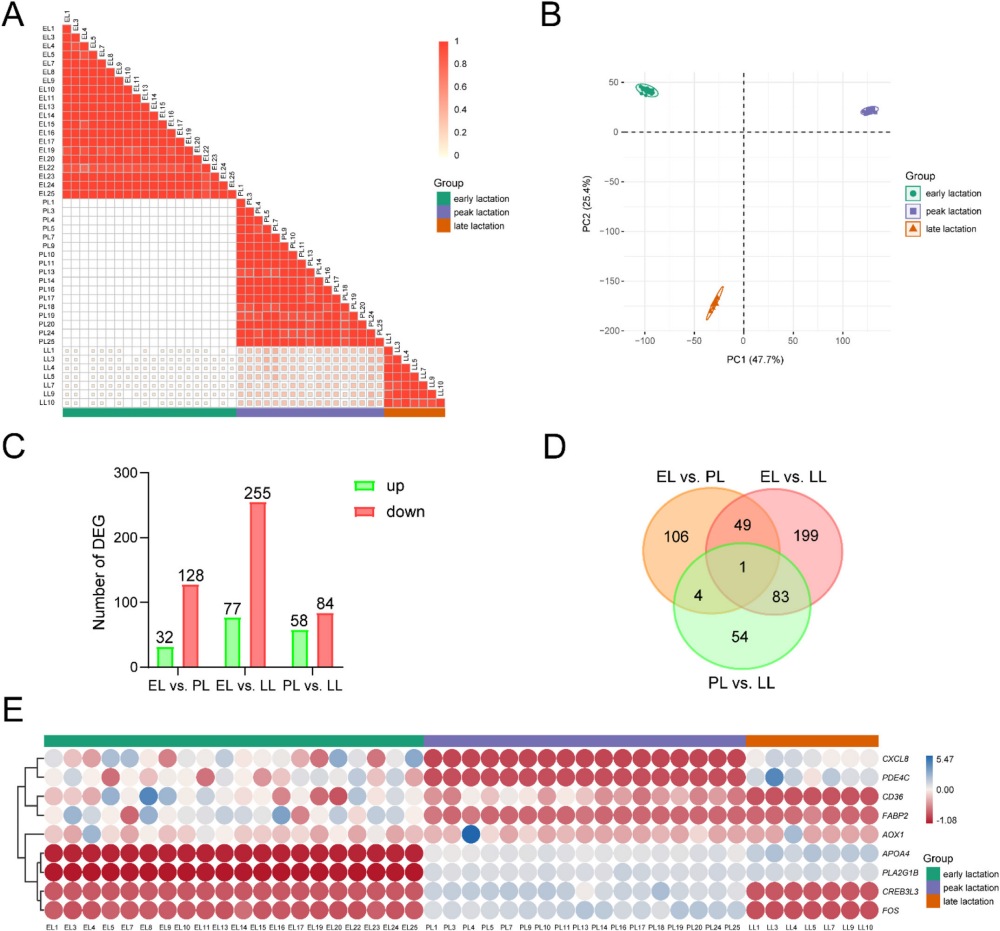
近日,我所奶牛研究室联合中国农业大学动物科技学院在农林科学一区Top期刊《 of Dairy 》发表了题为“ and of cows the milk ”的研究论文。该研究聚焦奶牛“泌乳曲线”的三个关键时期——泌乳早期(early , EL)、泌乳高峰期(peak , PL)与泌乳晚期(late , LL),结合血液转录组测序(RNA-seq)与血清代谢组(LC-MS)分析,系统解析奶牛在泌乳周期内的分子响应过程,鉴定到多个关键生理调控过程。在泌乳早期,脂代谢、蛋白降解与能量代谢通路活跃;泌乳高峰期呈现出神经肽信号、繁殖激素与免疫调控通路显著增强;泌乳晚期激活胎儿发育相关通路。不同泌乳期显著差异表达496个基因(DEG),显著富集于PPAR、PI3K/Akt、cAMP、IL-17与脂代谢相关通路聚焦奶牛泌乳曲线关键期,解析分子响应过程,73种差异代谢物(DAM)以脂肪酸、溶血磷脂、氨基酸等为主,调控乳脂合成与能量代谢平衡,二者呈现协同调控模式。该研究首次在全泌乳周期内,整合动态转录组和代谢组数据,揭示了奶牛泌乳性状形成的关键基因、代谢物及信号通路奶牛泌乳曲线,为奶牛精准育种和营养调控提供了重要理论依据及数据参考。
我所与中国农业大学联合培养硕士研究生傅奕涵为论文第一作者,我所奶牛研究室王昆研究员和中国农业大学动物科技学院孙东晓教授为该论文的共同通讯作者。该研究得到国家重点研发计划()、河北省农业林科学院科技创新专项项目(-LYS-19)等项目资助。


30万级SUV推荐:汉兰达、坦克500和理想ONE竞争力分析
在30万级SUV车型中有哪些值得推荐的SUV?基于市场的表现...(198 )人阅读时间:2026-01-18
聚焦奶牛泌乳曲线关键期,解析分子响应过程
产奶量和乳成分是奶牛育种中重要的目标性状,其形成受到遗传、营...(172 )人阅读时间:2026-01-18
2022款汉兰达自动挡最低成交价受多种因素影响,速看
2022款汉兰达自动挡最低成交价会因地区、配置等因素而有所不...(125 )人阅读时间:2026-01-17
1月7日A股早盘高开高走冲高回落,存储芯片板块爆发
1月7日,A股早盘高开高走冲高回落,午后三大股指一度翻绿,截...(79 )人阅读时间:2026-01-16